- 相关游戏
-
三国志潜龙在渊手机版
580.5MB/ PC传奇 /
10
-
风来的西林4
254.7MB/ PC传奇 /
10
像素三国单机版是一款结合像素风格与三国背景的休闲回合制策略游戏。玩家能够自主挑选喜爱的三国武将,巧妙搭配数千种装备组件,随意组合上百种独特技能,并且布置各类强力阵法,亲自打造专属神兵利器,和对手进行紧张刺激的回合制战斗。值得关注的是,游戏不但拥有多样的每日任务,还用心设计了多个副本与宝藏活动让玩家挑战,其中副本产出的稀有奖励比日常任务丰厚得多,充满了惊喜感。
像素三国单机版介绍
游戏日常可不止是打卡做任务那么简单——还有层层深入的秘境副本、限时开放的宝藏迷宫,以及随机掉落稀有资源的多种玩法。副本给的奖励比平时常规玩法的产出要丰厚得多,钻石、金币、碎片、宝石这些全都有,每次挑战都藏着未知的惊喜。成长路径的自由度很高,每位玩家都能走出专属于自己的三国冒险之路!
像素三国单机版攻略
1、武将
当前版本开放了10位可招募的武将,加上主角一共是11人。其中吕布需要通过通天塔挑战才能获得,其他武将都可以通过宝箱随机解锁。每个武将都有明确的定位和成长体系,还自带5个初始技能,这让他们的战斗风格各有不同。
属性面板清晰展示了核心战力构成:伤害代表物理输出的基础数值,法伤体现魔法攻击的强度,法防和防御分别对应抵御法术与物理伤害的能力,而速度是决定出手先后的关键因素——数值越高,越能抢占先机。
资质体现了武将的成长潜力,初始资质的不同预示着他们在队伍里的战术定位(像主输出、副坦克、功能性辅助这类),是进行长期培养时的关键参考指标。
技能主要有主动和被动两大类别,初始阶段就会配备5个技能。主动技能包含爆发输出、持续增益、团队治疗等不同类型;而输出类技能还可进一步分为依靠力量的物理技和凭借智力的法术技。
被动技能的类型十分丰富,其中有一部分具备普通与高级两种形态。除了武将初始自带的固定被动外,随着武将升星,还会陆续解锁额外的5个被动技能专属槽位,这将显著增强策略层面的拓展空间。
被动技能与特殊机制详解:
暴击机制采用双轨并行模式:物理技能触发物理暴击,法术技能触发法术暴击,二者互不干扰。
进击:物理系特有的联动机制,在释放物理技能之后,会自动额外触发一次普通攻击。
连击:普通攻击命中目标后,会立刻再次触发一次普攻效果,该效果允许多层叠加,是物理流派玩法的核心机制。
法连:当施放某法术技能后,会立即再次释放该技能,以此增强法师的持续压制能力。
格挡率:属于独立判定的概率机制,能够完全抵消单次普通攻击或者单段物理技能所造成的伤害。
法术闪避率属于独立判定的概率,能够完全避开某段法术技能所造成的伤害。
重要提醒:同名被动效果无法叠加,多个相同词条仅能生效一次。
2、布阵
标准的五人阵容里,主角会被强制固定在第一个位置——毕竟这乱世之中的风起云涌,本就是由你掌控全局的舞台啊!
3、阵法
阵法作为提升战力的关键系统,乍看之下或许显得复杂,但其实它的逻辑十分清晰,成长路径也相当明确。
左上角可以切换五种基础阵图,每种阵图都侧重于不同的属性加成,具体的效果可以在游戏内查看详细说明。
右侧的5×5网格就是阵图本身。别被表面现象误导,点击左下角的【宝石购买】入口,就能开启策略构建的第一步。
宝石可通过宝石碎片与钻石合成获取,共有红、蓝、黄、绿四种颜色(设计上考虑了友好辨识,即使有色觉差异的用户也能轻松区分)。宝石碎片的获取途径十分丰富,涵盖了副本通关奖励、各类活动福利以及达成特定成就后的解锁等方式。
宝石共有5个等级,升级方式类似于“色彩拼合”:1级宝石由5个色块构成,2级会压缩成4个色块……依此类推,5级宝石最终会凝练为1个色块,实现属性增幅的极致浓缩。
合成达到满级后,就能够拖拽镶嵌到阵图的格子里。每个色块都对应着一项基础属性的加成,把25格全部填满五级宝石,就能激活最高的基础收益了。
第六项“阵图填满度”加成的条件是25个格子都得被任意等级的宝石占据——只要格子不是空的,就能额外获得收益。
阵法进阶小贴士:新手推荐优先购置四级宝石来快速填满阵图,稳稳获取初期的高额加成;等资源充足后,再集中精力升炼五级宝石,从而实现战力的飞跃提升。
4、法宝
法宝系统需收集宝箱碎片来解锁,佩戴后其专属属性会立即生效。对于喜欢高频输出的玩家而言,可着重留意那些能提升连击率与暴击率的法宝组合。
最新版本已推出法宝总成加成系统,全方位提升生存韧性与输出上限。
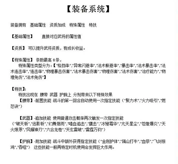
5、装备
装备系统是战力大幅提升的关键支撑,也是策略深度的集中展现。
强化无风险机制:消耗金币就能提升等级,等级上限与角色等级保持一致;还支持随时全额退还材料,实现零成本尝试。
洗练属于进阶玩法,需消耗钻石来激活装备的隐藏潜能,不仅能为装备附加特殊属性,还可能解锁独有特技(该特技仅武器、腰带、护腕可获得),其品质最高可提升至“逆天”级别。
特技效果示例请参见下图:
理性提示:未经过洗练的装备完全能满足主线推进的需求,大家千万不要过早耗费大量钻石去洗练装备!建议先熟悉副本的玩法机制和资源的循环规律,之后再开启装备洗练的规划。
6、将魂
新手引导完成后,你还能想起它的入口在哪吗?它就安安静静地待在主界面的侧边栏里——那儿藏着最稳固的属性根基呢。
将魂系统依靠大量金币来运行,能够为角色提供全方位的属性提升。每当等级每提升10级,就会实现一次突破性的成长,而对应的金币消耗也会逐步增加。
当前等级上限设定为300级,这是游戏中后期维持战力续航的核心支撑。
7、副本
每日开放金币副本与钻石副本,这两个副本均采用需在15回合内击败目标木桩的速战模式,每天可挑战4次,并且支持一键扫荡功能。
金币副本单次最多能产出1000万金币,钻石副本单次最多可获得3000钻石奖励。
物理流派在这个阵容里的表现格外突出,推荐这样搭配:选择走撕裂流的主角,再配上能稳定破甲的黄忠、负责爆发压制的吕布、兼顾续航与干扰的鲍三娘,以及擅长机动收割的赵云,这样就能轻松应对所有难度的挑战了。
通天塔是吕布的唯一获取途径,同时也是一处蕴藏高价值资源的宝库。首次通关周目共有20层,在前10个周目中,每通过一层可获得2000钻石奖励;当完成10个周目后,每层的钻石奖励将提升至3000钻石。
每通过一层关卡,就能永久增加1%的离线放置收益。建议优先把进度从100%提升到200%,这样可以让钻石积累的效率达到最高。
当前放置系统已完成优化:金币产出直接翻倍,经验收益显著提升,即便是挂机状态也能实现快速成长。
8、活动中心
每日活跃任务提供稳定资源补给,助你稳步前行。
随着对关卡机制、资源节奏的理解不断加深,成长速度会明显加快——宝箱是核心资源来源,闯关就能获得宝箱;现在还支持智能跳关,资源的滚雪球效应变得更加突出。
不必因进度上的差距而焦虑,专注于自己的节奏稳步前行,后来者居上不过是时间早晚的事。
像素三国单机版特色
1、像素画风绝非简陋的代名词,而是凝聚匠心的独特视觉语言——从细腻生动的角色动作,到精心考究的场景构图,再到灵动鲜活的UI动效,这些元素相互交织,共同构建出既富有复古韵味又契合现代审美的沉浸式体验。
2、摒弃模板化的养成模式,无论是武将组合、技能配置,还是阵法规划、宝石镶嵌,每一个选择都会左右战局的发展,切实达成“千人千队,百种打法”的效果。
3、战役推进、策略排阵、极限挑战爬塔、离线自动挂机……多元化玩法流畅衔接,能够满足硬核策略爱好者、休闲收集玩家以及佛系养成群体的不同需求。
4、经济系统保持健康平衡状态,主流资源都能借助游戏玩法自然获取,付费设计主要围绕体验加速与个性化表达展开,完全不存在“不充值就无法正常游玩”的强制压力。
像素三国单机版网友评论
玩了三天,真的太香了!像素风格完全不会觉得廉价,三国武将们Q萌又带感,抽到吕布的那一刻直接截图发了朋友圈!布阵搭配阵法、法宝再加上将魂,层层策略叠加但上手特别容易,通天塔一路爬到15层居然都没卡关,钻石副本扫荡起来爽到飞起~最惊喜的是不用疯狂肝也能变强,日常任务和副本给的资源完全够用,连我这种被洗练劝退的人都能轻松推图,强烈推荐给喜欢动脑子又不想被氪金绑架的三国粉们!
更新日志
v1.82版本
1.新添宝箱积分批量领取功能,一键即可将所有资源收入囊中,绝不犹豫;
2.对新手引导流程进行重构,在关键操作节点处添加动态标注和交互提示。
3.修复挖矿玩法中偶发的进度丢失与奖励异常问题。
详细信息
- 文件大小:64.44MB
- 当前版本:v1.82

5.0分


























































